中国政府网
|
黑龙江省政府网
无障碍
|
登陆
|
注册
|
网站支持IPv6
首页
新闻动态
市政府
政府信息公开
政务服务
政民互动
走进绥化
搜索
您的位置:
首页
>
政府信息公开
>
政策
>
政策解读
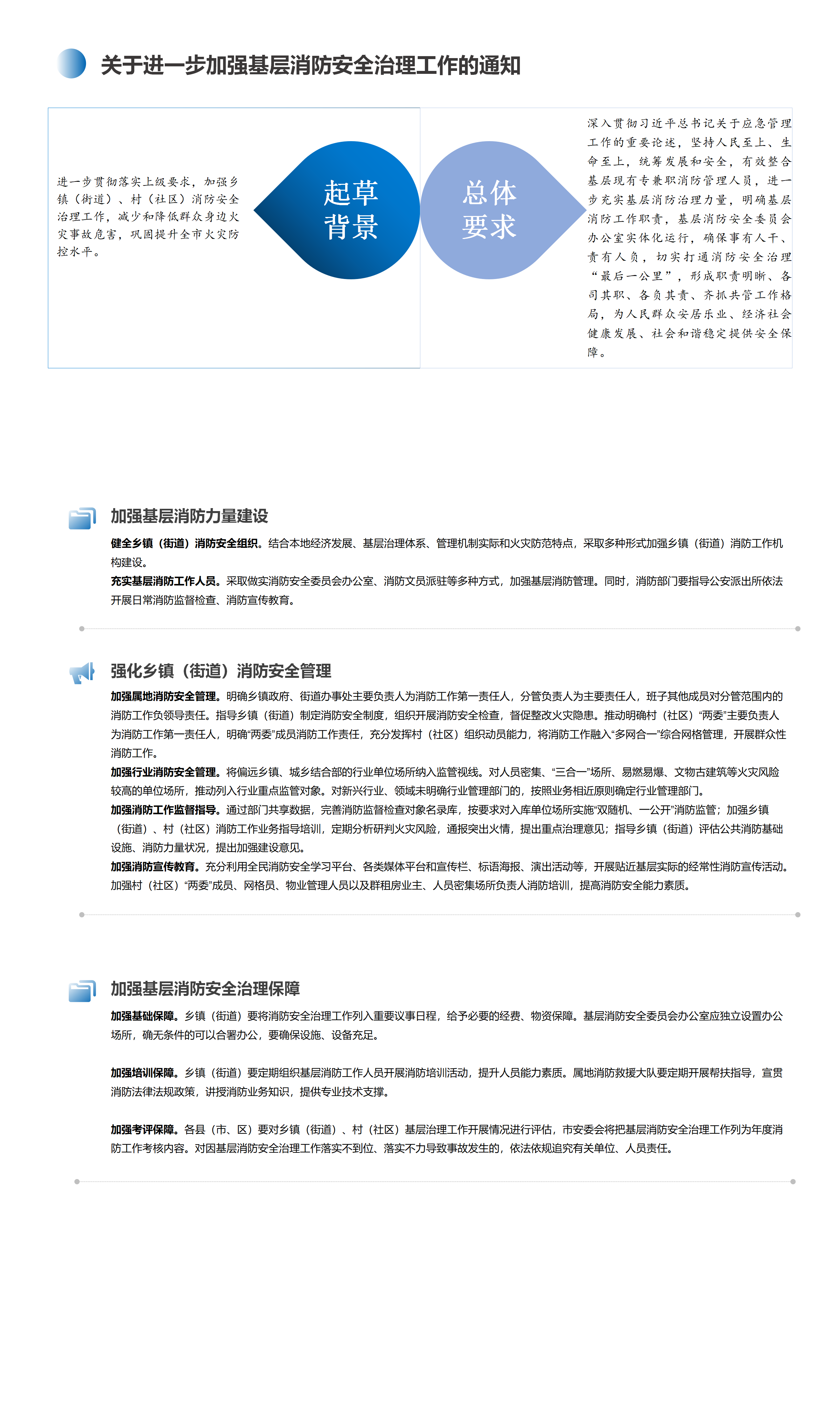
【图表解读】关于《进一步加强基层消防安全治理工作》的解读
日期:
2024年01月10日
来源:
市政府办公室
关联稿件:
绥化市人民政府办公室关于进一步加强基层消防安全治理工作的通知
友情链接
国家部委网站
省区市政府网站
省政府部门网站
各地市政府网站
区县政府网站
其他链接