绥化市人民政府办公室关于印发绥化市“十四五”黑土地保护规划的通知
各县(市、区)人民政府,绥化经济技术开发区管委会,市政府各有关直属单位:
经市政府同意,现将《绥化市“十四五”黑土地保护规划》印发给你们,请认真贯彻执行。
绥化市人民政府办公室
2022年3月11日
绥化市“十四五”黑土地保护规划
黑土地是珍贵的土壤资源,黑土耕地是重要的农业资源和生产要素。绥化地处世界三大黑土带之一的松嫩平原腹地,黑土、黑钙土、草甸土等三大类土壤占总耕地面积的88.3%,是中国“寒地黑土”核心区、国家重要的商品粮基地。保护好、利用好黑土地,对于保障国家粮食安全、生态安全,促进农业绿色可持续发展具有重大的现实意义和深远的历史意义。为保护好、利用好黑土地,根据《黑龙江省“十四五”黑土地保护规划》,结合我市实际,制定本规划。
一、“十三五”工作成效
“十三五”时期,我市大力实施“藏粮于地、藏粮于技”战略,采取工程、农艺、生物等综合措施,坚持用地与养地相结合,着力提升黑土耕地质量,取得较好成效。
(一)黑土地保护长效机制逐步建立。编制了《绥化市黑土耕地保护三年行动计划方案(2018-2020年)》《绥化水土保持规划(2019-2030年)》等系列文件,实现黑土地保护制度化、长效化。
(二)黑土地数量保持基本稳定。严守耕地保护红线,强化土地利用总体规划管控和土地用途管制,坚决遏制耕地“非农化”、防止“非粮化”。严格核定新增建设用地指标,严格落实耕地占补平衡,严格控制非农业建设占用耕地,全市耕地面积和永久基本农田面积不低于省规划下达指标。划定粮食生产功能区和重要农产品生产保护区2238万亩。
(三)黑土耕地质量不断提升。完成10个县(市、区)黑土耕地环境质量类别划分,全市黑土耕地质量等级为3.36-4.49,土壤有机质平均含量36.45克/千克,秸秆翻埋还田或深松地块耕层厚度达到30厘米以上。将安全利用全部落实到具体地块,安全利用率达到92%以上。
(四)农田基础设施不断完善。以“两区”(粮食生产功能区和重要农产品生产保护区)为重点,加快高标准农田建设,截至2020年底,全市累计建成高标准农田1141万亩。加强高效节水灌溉建设,累计完成旱田高效节灌面积351.35万亩。
(五)黑土地保护模式不断完善。大力推进科学轮耕制度,旱田平均每三年深松一次。把秸秆还田作为提升黑土耕地地力的重要措施,旱田以“一翻两免”为重点,根据不同积温条件和土壤类型,因地制宜形成了翻埋、碎混、覆盖等三种秸秆还田方式;水田以“一翻两旋”为重点,形成翻埋、旋耕、原茬搅浆等三种秸秆还田技术。2020年,全市秸秆还田率达到65%以上。坚持农机农艺融合,装备100马力以上大型拖拉机9631万台,深松整地面积756.9万亩。累计实施耕地轮作休耕试点面积467万亩次,有力促进黑土地休养生息。
(六)农业面源污染防治成效明显。持续开展化肥农药减量增效行动,大力推广测土配方施肥,改进施肥方式方法,提高化肥利用率。加强重大病虫监测网络体系建设,推广现代植保装备,推进病虫害统防统治和绿色防控。截至2020年底,全市测土配方施肥累计推广面积2656.9万亩,覆盖率达到93.9%。开展农药包装物回收处理和农用残膜回收处理试点示范。大力推进种养结合,加快农牧循环发展,2020年,全市畜禽粪污综合利用率达到82%。
(七)生态建设水平不断提高。坚持耕地保护与生态建设有机结合,促进生态环境修复,有效遏制黑土地水土流失、风蚀沙化和耕地质量下降势头。全市新增水土流失综合治理面积1957.58平方公里,其中:实施4类水土保持重点治理工程治理水土流失36.45平方公里、侵蚀沟532条。结合三北防护林建设,持续推进农田防护林、防风固沙林建设,加强风沙地和盐碱地治理,改善黑土地生态环境。
(八)粮食综合产能稳步提高。积极培育农民专业合作社、农机合作社、家庭农场和种粮大户等新型经营主体,发展土地适度规模经营,提高土地集约化生产水平。截至2020年底,全市土地托管面积达到612万亩,带动规模经营面积1500多万亩,占全市耕地总面积的56%。2020年,全市粮食总产量达到220亿斤,实现十七连丰,为保障国家粮食安全作出了重要贡献。
二、机遇和挑战
“十四五”时期,是开启全面建设社会主义现代化国家新征程的第一个五年,也是全面推进乡村振兴、加快农业农村现代化的关键五年。全市上下要抢抓机遇、应对挑战、乘势而上,全面加强黑土地保护利用,为维护国家粮食安全,夯实经济社会发展基础提供坚实保障。
(一)面临机遇。
1.中央高度重视。党中央、国务院高度重视黑土地保护工作。中央一号文件连续7年明确提出加大东北黑土地保护力度,开展东北黑土地保护利用试点,推广黑土地保护综合治理模式,实施国家黑土地保护工程。
2.政策支持有力。国家对黑土地保护支持力度不断加大,在耕地地力提升、耕地轮作休耕试点、黑土地保护利用试点、水土流失治理、高标准农田建设、东北黑土地保护性耕作等方面给予支持,集中推进黑土耕地保护。
3.绿色发展所需。随着城乡居民消费结构升级,绿色有机农产品市场需求潜力得到进一步释放,加强黑土地保护,做大做强寒地黑土、绿色有机、非转基因农产品品牌,有助于推动农业强市建设。
(二)面临挑战。
1.耕地土壤有机质下降趋势仍未根本扭转。长期高强度利用,加之耕地面积大,保护投入有限,黑土地质量退化趋势仍然严峻。虽然近年来不断加大秸秆等有机物料还田力度,有机质下降趋势得到有效遏制,部分地块出现恢复性增长,但从整体上看,耕地质量提升任务依然艰巨。
2.服务机制有待完善。农民、合作社等农业生产经营主体黑土地保护意识不强,缺乏政策性制约和激励机制,片面追求产量,重利用轻保护,重产出轻投入。农技社会化服务保障不充分、不平衡。
3.数字化监管手段亟待创新。黑土地保护领域数字化研究应用滞后,数据整合、开发和应用不足,急需推广应用国家耕地保护大数据平台,实现天-空-地一体化监测。
三、总体要求
(一)指导思想。
以习近平新时代中国特色社会主义思想为指导,深入贯彻习近平总书记关于保护好、利用好黑土地的指示批示精神,大力实施藏粮于地、藏粮于技战略,以保障粮食产能、严控耕地数量、提升耕地质量、保护耕地生态,促进黑土耕地资源持续利用为目标,切实保护好黑土地这一耕地中的“大熊猫”,为保障国家粮食安全、促进乡村全面振兴、加快农业农村现代化建设提供强有力支撑。
(二)基本原则。
1.坚持用养结合、保护利用。针对黑土地长期高强度利用,统筹优化农业结构和生产布局,转变发展方式,推行绿色生产,推广资源节约型、环境友好型技术,推进种养循环、秸秆粪污资源化利用、合理轮作等综合治理模式,切实保护好、利用好黑土地。
2.坚持突出重点、综合施策。以黑土高标准农田建设为平台,以耕地数量保护、质量建设和生态修复为重点,探索工程与生物、农机与农艺相结合的综合治理模式,因地制宜、分区分类推进集中连片治理,发挥示范带动效应,提升黑土耕地质量。
3.坚持政策协同、统筹实施。加强政策衔接,结合区域内农田建设、水土保持、水利工程建设等规划,统一设计方案、组织实施和绩效考核,统筹安排工程建设、耕地保护、资源养护等不同渠道资金用于黑土地保护利用。
4.坚持政府引导、社会参与。强化政府规划引导、资金政策撬动,发挥市场机制作用,鼓励农民筹资筹劳,引导社会资本投入,调动农民群众、村集体经济组织以及种粮大户、家庭农场等新型农业经营主体参与黑土地保护利用积极性。
(三)主要目标。
1.保护面积。按照国土空间规划,保障耕地面积,特别是稳定永久基本农田面积。黑土地保护技术在永久基本农田实现全覆盖,黑土耕地保护利用示范区面积达到1284万亩。2030年,基本实现黑土区耕地保护利用全覆盖。
2.保护目标。到2025年,黑土耕地保护利用示范区耕地土壤有机质含量平均增加1克/千克以上;旱田平地耕作层平均达到30厘米以上,坡耕地、风沙干旱区耕作层平均达到25厘米以上,水田耕作层达到20厘米-25厘米。到2030年,黑土耕地保护示范区土壤有机质平均含量比2025年提高1克/千克以上。通过土壤改良、地力培肥和治理修复,有效遏制黑土地退化,持续提升黑土耕地质量,改善黑土区生态环境。
3.保护效果。通过加强黑土地保护,提升综合生产能力,促进粮食产量稳步增加。到2025年,全市粮食综合生产能力稳定在300亿斤。
四、重点工程及建设任务
重点实施“六大工程”,保数量、提质量、改善生态环境,多措并举保护治理黑土地。
(一)数量管控工程。采取“三严”措施,依法加强黑土耕地数量管控,坚决遏制耕地“非农化”、防止“非粮化”。
1.严守耕地保护红线。牢固树立保障国家粮食安全的重要责任,充分发挥农业大市和粮食主产区重要职能,落实最严格的耕地保护制度、节约集约用地制度,严格落实规划指标,严守耕地保护红线,确保耕地数量不减少、质量不降低。
2.严格国土空间用途管制。严格土地利用总体规划确定的土地用途,严格控制新增建设用地总量和新增建设用地占用耕地的数量,建设占用土地,涉及农用地转为建设用地的,须依法办理农用地转用审批手续。坚持计划指标跟着项目走,以真实有效的项目作为配置计划的依据。保障全市建设项目用地需求,优先保障民生、环保、基础设施等省市重点项目用地需求。
3.严格土地执法。以“零容忍”的态度依法依规严肃处理新增农村乱占耕地建房问题,重点整治产业类、公共管理服务类项目实质性违法违规占用耕地,尤其是占用永久基本农田问题。
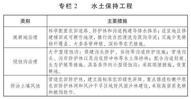
(二)水土保持工程。坚持水土保持与耕作、生物措施相结合,实行“三治”结合,防治黑土耕地水土流失。
1.治理坡耕地。对平原漫川漫岗和低山丘陵区的坡耕地,采取修筑梯田、地埂植物带、可耕作地埂、等高耕作、少免耕秸秆覆盖、深松等水土保持综合措施,科学配置农田道路、防护林和沟道构建导排水体系,完善蓄水、导水、排水等水土保持配套设施。禁止在15度以上坡地开垦种植农作物。对15度以上已经开垦并种植农作物的坡地由当地政府制定限期退耕还林还草计划,并组织落实。在15度以上坡地种植经济林的,应当科学选择树种,合理确定规模,防止造成水土流失。
2.治理侵蚀沟。结合小流域综合治理,开展大中型侵蚀沟治理,通过工程措施稳固后,栽种护沟林等生物措施恢复生态。结合高标准农田建设,采取侵蚀沟治理等工程及生物措施,治理修复耕地中的小型侵蚀沟。
3.防治土壤风蚀。营造农田防护林,建立高标准农田绿色屏障,防治土壤风蚀。重点推进松嫩平原农田防护林网和风沙干旱区域防风固沙林建设,采取高留茬免耕和粮饲轮作,增加地表覆盖度,减小或遏制田面表土流失。在防护林与农田之间,采取工程措施,治理树影地,提高耕地资源利用率。
(三)田间配套工程。依托黑土高标准农田建设,采取“三建”同步,开展田间配套工程建设。优先在“两区”实施黑土高标准农田建设,巩固和提高“两区”综合生产能力。到2025年,全市累计建设黑土高标准农田1640万亩,累计改造提升黑土高标准农田110万亩。到2030年,全市累计建设黑土高标准农田2000万亩,累计改造提升黑土高标准农田300万亩。
1.推进农田灌排体系建设。按照区域化治理,灌溉与排水并重,渍、涝综合治理要求,对灌区渠首、骨干输水渠道、排水沟、渠系建筑物等进行配套完善和更新改造。加强骨干工程与田间工程有效衔接配套,完善田间排灌渠系,配套输配电设施,实现灌溉机井全部通电。
2.推进田块整治建设。推进旱地格田化、水田条田化建设,合理划分和适度归并田块,确定田块的适宜耕作长度与宽度。有条件的地区,旱田网格面积一般控制在500亩左右;水田网格面积一般控制在10亩左右,规模生产经营主体可适当扩大网格面积。开展耕地平整,合理调整田块地表坡降,增加耕作层厚度。
3.推进田间道路建设。按照农机作业和农资、粮食运输需要,优化机耕路、生产路布局,推进路网密度、路面宽度、硬化程度、附属设施等规范化建设,使耕作田块农机通达率平原地区达到100%、丘陵山区达到90%以上。加强农机化建设,推广应用适于生态、高产农艺技术的农业机械,提高农机作业技术标准。
(四)地力提升工程。优化耕作制度,推进种养结合,分类推行“三个实施”,增加秸秆、畜禽粪肥等有机物补充回归,提升土壤有机质含量和基础地力。
1.实施耕地深松轮作。推行深松(翻)整地,打破犁底层,增加土壤通透性和耕层厚度,建立“土壤水库”,提高土壤抗旱防涝、蓄水保墒能力,实现春旱秋防。逐步建立米豆、米豆薯、米豆杂、米豆经等轮作制度,实现耕地用养结合和各作物均衡增产增效。
2.实施保护性耕作。以秸秆还田为核心,旱田因地制宜采取免耕少耕秸秆覆盖还田、秸秆碎混和翻埋(压)还田;水田采取秸秆粉碎翻埋还田、原茬旋耕和原茬搅浆整地,提升土壤有机质,培肥地力。到2025年,全市黑土耕地保护利用示范区实施免耕少耕秸秆覆盖还田、秸秆翻埋(压)还田、秸秆碎混还田等保护性耕作面积累计达到4838万亩次。
3.实施有机肥还田。坚持种养结合,将畜禽粪污无害化处理或按比例与秸秆混合高温发酵生产有机肥还田。采用粪肥还田专用机械施用有机肥,结合秸秆粉碎实施深翻整地作业。到2025年,全市累计施用有机肥达到1099万亩以上。
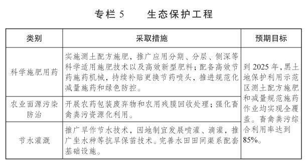
(五)生态保护工程。深入开展“三节”,防治农业面源污染,提高农业用水效率,推动加快形成绿色生产方式。
1.节约化肥投入。全面实施测土配方施肥,改进施肥方式方法,推广高效新型肥料和配套施肥技术,提高化肥利用率,实现减量增效。强化畜禽粪污综合利用,支持畜禽规模养殖场粪污处理设施改造升级。通过市场化运营模式,在养殖密集区建设畜禽粪污集中处理中心,推进畜禽粪污肥料化生产,以有机肥替代化肥。到2025年,全市黑土地保护利用示范区测土配方施肥技术实现全覆盖,畜禽粪污综合利用率达到85%。
2.节约农药使用。强化病虫疫情监测网点建设,提升末端监测能力,科学指导防控,实现精准用药。更新改造施药机械,推广科学规范用药技术,推进专业化统防统治和绿色防控。开展农药包装废弃物和农用残膜回收处理,防治农业面源污染。到2025年,全市黑土地保护利用示范区减量规范施药技术实现全覆盖。
3.节约利用水资源。旱田区因地制宜发展喷灌、滴灌、坐滤水种等旱作节水技术;水田区通过完善田间渠系配套基础设施,减少水资源损失率。大力推广水稻节水技术,提高田间用水效率。
(六)监测信息工程。加强黑土耕地质量变化规律研究,合理布设耕地质量监测调查点。
1.合理布设黑土耕地监测网点。落实好耕地质量保护与提升项目,设立全市定位监测点,按照国家和省有关规定,每5年对耕地质量进行监测。
2.应用好国家耕地保护平台。积极利用国家耕地保护大数据平台,探索天(卫星遥感)、空(无人机测量)、地(环境监控设备)一体化数据采集和分析监测方式,保护好黑土地。
3.建立实施效果评价制度。积极探索与高标准农田建设等黑土地保护措施相结合方式,开展黑土地保护利用工程实施效果评价。在坚持科学、公正、准确的前提下,积极探索黑土地保护工程实施效果第三方评价机制,开展执行期和任务完成时的数量和质量评价,监测工程实施效果。
五、保障措施
(一)加强组织领导。建立黑土地保护利用工作联席会议制度,全面加强黑土地保护组织协调指导。各县(市、区)要成立相应组织机构,构建上下联动、协同推进的工作机制,确保黑土地保护落到实处、取得实效。全面落实“田长制”,建立黑土地保护利用长效机制和耕地质量监测评价机制,压实各级政府和部门黑土地保护利用责任。各地要结合自身实际,制定本地黑土地保护规划,聚焦重点区域、重点任务,集中力量建设黑土地保护利用示范区。
(二)强化政策支持。以黑土高标准农田建设为载体,探索开展黑土地保护整建制创建,打造黑土地保护示范样板。落实绿色生态为导向的农业补贴制度。加强行业内相关资金整合和行业间相关资金统筹衔接配合,统筹实施大中型灌区改造、水土流失综合治理、高标准农田建设、畜禽粪污资源化利用、秸秆还田、深松整地、绿色种养循环农业试点、保护性耕作、东北黑土地保护利用等政策项目,整合资金,加大投入,实行综合治理,形成政策合力。
(三)推进科技创新。与中国科学院东北地理与农业生态研究所深度合作,开展“黑土粮仓”科技会战。围绕黑土保育、水土侵蚀治理、秸秆利用、作物育种等领域,开展环境友好、资源节约型技术研发,建设黑土地保护、水土侵蚀综合治理等示范基地,培养引进专业技术人才。
(四)创新服务机制。探索建立市级指导、县级组织各类新型农业经营主体参与的项目实施机制,构建政府、企业、社会共同参与的多元化投入机制。采取有效措施,撬动政策性金融资本投入,引导商业性经营资本进入,调动社会化组织和专业化企业等社会力量参与黑土地保护利用的积极性。加大种养大户、家庭农场、农民合作社等新型经营主体培育力度,利用专业合作、股份合作、土地流转、土地入股、土地托管等形式,引导土地向新型经营主体流转,发展适度规模经营,促进耕地集中连片生产,将黑土地保护利用措施和责任落实到具体地块和实施主体。
(五)强化依法保护。认真贯彻落实《黑龙江省黑土地保护利用条例》等相关法律法规,把黑土地保护与环境污染防治相结合、与保障粮食安全相结合,强化执法监督检查,形成联动工作合力,坚决遏制耕地“非农化”、防止“非粮化”,严厉打击盗采泥炭黑土等违法行为,做到依法管土、依法护土。
(六)加强宣传培训。深入开展新型职业农民培训工程和农村实用人才带头人素质提升计划,提高种植大户、新型农业经营主体的黑土地保护利用水平。及时总结黑土地保护利用经验,深入挖掘典型案例,多渠道多形式宣传推广黑土地保护利用好经验、好模式,突出政策导向,做好政策解读,营造全社会关心黑土地、保护黑土地的良好氛围。
附件:“十四五”时期全市黑土耕地保护利用示范区建设任务分解表

相关附件:
-
扫一扫在手机打开当前页
