中国政府网
|
黑龙江省政府网
无障碍
|
登录
|
注册
|
网站支持IPv6
首页
新闻动态
市政府
政府信息公开
政务服务
政民互动
走进绥化
搜索
您的位置:
首页
>
政府信息公开
>
政策
>
政策解读
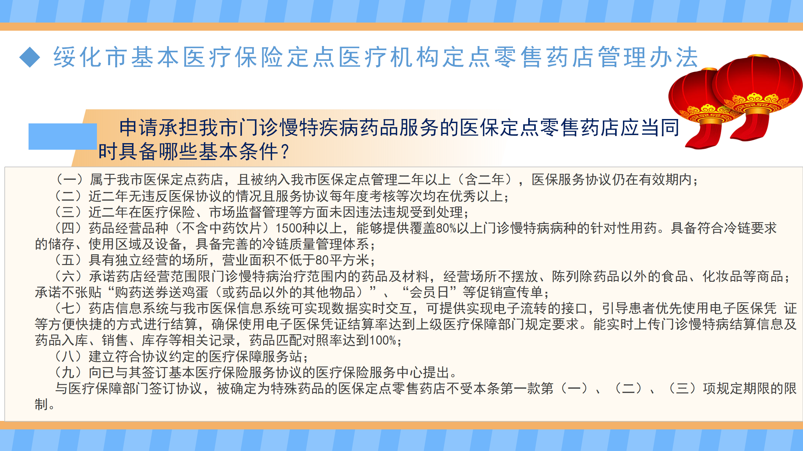
【图表解读】绥化市基本医疗保险定点医疗机构定点零售药店管理办法政策解读
日期:
2025年04月18日
来源:
市医疗保障局
关联稿件:
绥化市医疗保障局关于印发《绥化市基本医疗保险定点医疗机构定点零售药店管理办法》的通知
【问答解读】绥化市基本医疗保险定点医疗机构定点零售药店管理办法政策解读
友情链接
国家部委网站
省区市政府网站
省政府部门网站
各地市政府网站
区县政府网站
其他链接