绥化市人民政府办公室关于印发绥化市冷水鱼产业高质量发展三年行动实施方案(2024-2026)的通知
各县(市、区)人民政府,绥化经济技术开发区管委会,市政府各有关直属单位:
经市政府同意,现将《绥化市冷水鱼产业高质量发展三年行动实施方案(2024-2026)》印发给你们,请认真组织实施。
绥化市人民政府办公室
2024年6月21日
绥化市冷水鱼产业高质量发展三年行动
实施方案(2024-2026)
为深入贯彻落实习近平总书记关于树立大食物观的重要论述,深挖全市冷水渔业发展优势潜力,补齐渔业发展短板,释放渔业发展动能,不断壮大渔业经济,结合全市渔业发展实际,特制定本方案。
一、总体要求
按照《黑龙江省“十四五”渔业发展规划》《黑龙江省冷水渔业振兴行动方案(2022-2026)》要求,依托全市水产资源优势,以实施乡村振兴战略为抓手,以市场为导向,以科技为支撑,以政策驱动项目带动,通过调整冷水鱼产业布局,落实良种、良料、良药、良法、良管的“五良”措施,推进落实水产绿色健康养殖,突出大基地建设、特色品种养殖、提升水产品加工业、智慧渔场建设、特色品牌打造、扩大市场营销,打造好水、好鱼、好牌、好价、好效的“五好”冷水渔业,唱响春育夏放秋捞冬捕“四季歌”,全力推进育、养、加、销全产业链深度融合,全面推动水产养殖业绿色高质量发展,持续巩固提升全市渔业生产和水产品总产量在全省领先地位。
二、发展目标
到2026年,全市冷水渔业经济发展优势和潜力得到明显释放,渔业生产组织化、规模化和社会化程度不断提高,水产养殖业绿色发展水平得到进一步提升,渔业一二三产融合协调发展取得长足进展,建设冷水鱼产业强市。全市水产养殖面积稳定在110万亩(池塘58万亩、水库51万亩、湖泊6万亩)以上,发展稻渔综合种养面积13万亩以上,名特优养殖30万亩以上(柳根3万亩以上,河蟹20万亩以上,小龙虾1300亩以上),水产品总产量达到23万吨以上,渔业经济总产值实现40亿元以上,年均增长率5%左右,打造绥化“双基地”,即:全省最大的水产品养殖基地和全省最大的苗种供应基地。

三、主要任务
(一)夯实生产基础,保障水产品供给
1.打造全省重要冷水鱼生产基地。坚持政府支持、市场引导和企业主体投入相结合,全产业链打造和突出重点相结合,打造一批结构合理、链条完整的优势冷水渔业产业集群,发挥其示范引带作用,推动冷水渔业跨越式健康发展。(牵头单位:市农业农村局;责任单位:市自然资源局、市生态环境局、市水务局、市财政局、市市场监督管理局,各县(市、区)人民政府按职责分工负责)

2.打造全省最大苗种繁育基地。充分发挥苗种产业优势,以渔业一产为基础,根据市场导向依托科技手段,在繁育常规品种基础上,扩大名特优品种占比,发展苗种场户提档升级,创建升级省级水产良种场,构建水产苗种产业中心,打造以肇东市为核心的全省最大苗种繁育供应基地。加大繁育鲤、草、鲢、鳙、鲫、鳜鱼、雅罗鱼、黄颡鱼、鳊鱼、柳根、鲶鱼、大白鱼等优质品种苗种产孵能力,与中国水产研究院黑龙江省水产研究所、省水产技术推广总站水产引育种中心、黑龙江省农业工程职业学院合作,打造以肇东市为主的名特优冷水鱼种质资源库,实现种业“育繁推”一体化发展新格局。全市保证各类苗种年繁育能力25亿尾以上。(牵头单位:市农业农村局;责任单位:市自然资源局、市生态环境局、市水务局、市财政局、市市场监督管理局,各县(市、区)人民政府按职责分工负责)

3.培育特色品种养殖。大力引进发展方正银鲫、柳根、河蟹、小龙虾、鳜鱼等优势特色品种,不断丰富全市名特优养殖品类。充分利用池塘、大水面、稻田资源优势、实现小龙虾等特色养殖品种“南繁北育”,联合黑龙江省水产研究所、黑龙江省技术推广总站、东北农业大学“黑龙江寒地小龙虾产业发展研究中心”,依托科研机构的科技支撑,在特色品种养殖模式、繁育体系、品质评价、饲料及动保产品、人才联合培养、科研成果转化等方面获得更大提升。(牵头单位:市农业农村局;责任单位:市自然资源局、市生态环境局、市水务局、市财政局、市科技局,各县(市、区)人民政府按职责分工负责)
4.扩大发展稻渔综合种养。主动对接科研推广单位,推动发展稻渔综合种养模式示范基地,加快推进“农业+特色产业”融合发展步伐。以北林区、肇东市为核心,辐射带动全市适宜种养区域稻渔综合种养规模,重点实施稻田培育扣蟹、稻田养殖成蟹、小龙虾、稻田培育鱼种技术模式,确保水稻稳产优质、稻渔稻蟹稻虾增产增收,实现“一水两用、一田双收”。积极借鉴先进地区稻鱼综合种养技术模式,适时组织渔业系统、养殖大户相关人员赴外地学习考察,及时总结先进经验做法,并在全市复制推广。积极引进先进地区专家通过合作、合养等方式到本地指导服务。(牵头单位:市农业农村局;责任单位:市科技局、市商务局、市财政局,各县(市、区)人民政府按职责分工负责)
(二)调整渔业结构,加快渔业转型升级
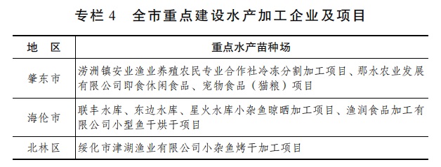
5.大力发展水产品加工。加大招商引资力度,积极引进冷水鱼加工项目,发展一批产业关联度大、技术装备水平高、生产竞争力强的水产加工企业,延长产业链条,加快产业化进程。积极发展大宗鲜活水产品保鲜加工和综合利用,推进水产品向分割产品、休闲食品、预制菜等初、精深加工方向发展。(牵头单位:市农业农村局;责任单位:市工信局、市商务局、市自然资源局、市生态环境局、市水务局、市财政局、市市场监督管理局,各县(市、区)人民政府按职责分工负责)

6.落实强渔惠渔相关政策。建立政府引导、生产主体自筹、社会资金参与的多元化投入机制,引导和鼓励社会资本参与现代渔业开发。深入贯彻落实各年度省级渔业产业项目实施方案等一系列政策文件精神,建立完善冷水渔业产业发展动态数据库和重点项目储备库。积极对接省级各项渔业支持政策要求,积极谋划申报项目,以项目资金带动产业发展。加大对冷水鱼产业贷款和政策性保险支持,逐步形成财政、金融、保险等相互配套的政策框架,进一步降低产业发展的生产风险和市场风险,解除群众的后顾之忧。重点落实好政策扶持资金,细化到养殖主体,申报冷水鱼高质量发展、水产品加工、贷款贴息、渔业渔政保障性经费等项目。(牵头单位:市农业农村局;责任单位:市工信局、市商务局、市自然资源局、市生态环境局、市水务局、市财政局、市市场监督管理局、市发改委、国家金融监管总局绥化分局,各县(市、区)人民政府按职责分工负责)

(三)加强示范引带,推动三产融合发展
7.大力发展生态休闲渔业。充分发挥全市旅游资源和冰雪资源优势,通过水上娱乐、水下捕鱼、园区采摘、冬捕、增殖放流等主题活动,把民俗文化、渔猎文化等元素融入休闲渔业发展全过程,丰富休闲渔业和冰雪渔业活动内涵。发展以“冬捕”“冬钓”为主要内容的冰雪风光游,积极探索 “文旅+休闲渔业+冰雪”模式,不断壮大休闲渔业品牌经济。到2026年,发展全市休闲渔业总面积13万亩以上,规模以上经营主体38个以上。(牵头单位:市农业农村局;责任单位:市文化和旅游局、市商务局、市水务局、市财政局、市市场监督管理局,市发改委,各县(市、区)人民政府按职责分工负责)

8.打造特色冷水鱼品牌。充分发挥全市大中型水库资源优势,推动“一湖一策”“塘育湖出”等养殖模式,生产符合市场需求的优质生态水产品,积极开展绿色优质水产品认证工作,培育和打造区域性特色水产品品牌,提高全市冷水鱼产品知名度美誉度,叫响绥化特色品牌。构建多元化营销渠道,精准对接省内外大中城市中高端消费群体,提升持续供给能力,实现水产品优质优价。主要依托肇东市、安达市、海伦市、庆安县、望奎县等打造大水面绿色生态养殖,培育特色品牌,提升水产品附加值。(牵头单位:市农业农村局;责任单位:市财政局、市市场监督管理局、市商务局、市委网信办,各县(市、区)人民政府按职责分工负责)
(四)创新驱动发展,提升渔业质量效益
9.推动现代渔业科技创新。积极发展智慧渔业,加快物联网、卫星通讯、人工智能等现代信息技术在渔业生产、经营、加工各领域的应用。推广水质在线监测、智能增氧、精准饲喂、病害防控、循环水智能处理等技术应用,逐步构建覆盖渔业生产和管理的智慧渔业技术体系,实现渔业经营主体决策信息化、生产智能化、物流销售数字化、管理科学化。完善淡水鱼产业技术协同创新推广体系,引导和鼓励科研院所、技术推广机构、大专院校、与知名企业共建研发平台和专业人才培养。到2026年,着力打造肇东市那水农业发展有限公司黄颡鱼水产种质资源场、肇东市西八里渔儿园渔业养殖专业合作社、绥化市津湖渔业有限公司3个智慧渔场。(牵头单位:市农业农村局;责任单位:市科技局、市自然资源局、市生态环境局、市水务局、市财政局、市市场监督管理局,各县(市、区)人民政府按职责分工负责)
10.推进水产绿色健康养殖。以生产经营单位或县人民政府为主体,积极开展国家级水产健康养殖和生态养殖示范场、示范区创建工作,示范引领全市水产健康养殖规模不断扩大。深入实施生态健康养殖模式、稳步推动水产养殖尾水治理、持续促进水产养殖用药减量、示范推广配合饲料替代幼杂鱼和利用膨化颗粒浮性饲料养殖等水产绿色健康养殖“五大行动”技术模式,因地制宜试验推广水产新品种,提升水产种业质量。严格执行《黑龙江省水产绿色健康养殖技术推广“五大行动”骨干基地认定管理办法(试行)》,全市每年保证培养遴选推荐骨干示范基地4个以上。(牵头单位:市农业农村局;责任单位:市生态环境局、市水务局、市科技局、市财政局、市市场监督管理局,各县(市、区)人民政府按职责分工负责)
11.强化水产品质量安全监管。持续开展水产养殖用投入品专项行动,进一步强化水产养殖投入品监管,以问题为导向,严厉打击水产品在养殖环节中使用违禁投入品违法违规行为,加大养殖环节执法力度,积极配合完成国家产地水产品兽药残留监测抽样任务。加强水产疫病防控工作,做好水生动物疫病监测预警、防控处置和技术指导。加强鱼药休药期管理,严格落实“三项记录”(养殖生产记录、用药记录、销售记录)制度,特别是严厉查处地西泮等违禁药物,确保产地水产品质量安全。(牵头单位:市农业农村局;责任单位:市市场监督管理局、市公安局、市委网信办,各县(市、区)人民政府按职责分工负责)
四、保障措施
(一)加强组织领导。各县(市、区)要把冷水渔业高质量发展振兴行动纳入重要工作议事日程,充分认识渔业是农业农村经济的重要组成部分,是农民增加收入的重要产业,利用好渔业资源与市场,使其成为乡村振兴的产业之一。统筹工作落实,细化责任分工,明确责任主体,重点研究水域资源开发利用、环境评价影响、渔业项目评审立项、绩效评价、资金落实到位、政府承诺、渔业科技支撑、冰雪旅游等,保障渔业产业持续稳定发展。
(二)强化责任落实。各县(市、区)要坚持精准施策、问题导向的原则,以四个体系推进工作任务落实。科学制定本地实施方案,细化工作措施,明确重点任务和主要责任,保障水产品数量、质量和多样供给。稳定水产养殖面积,严格落实水域滩涂规划制度和养殖许可制度,持续推进水域滩涂养殖证发放登记全覆盖,水产苗种检疫电子出证率100%。严格执行船员培训持证上岗制度,提升渔船检验水平。严格落实禁渔制度,加大宣传教育力度和监管力度,规范渔业安全生产作业行为,依法依规开展养殖生产和渔政执法检查,守牢渔业安全底线,遏制渔业安全生产事故发生。
(三)打造专业队伍。积极引进专业人才,做好基层渔业技术推广培训,促进渔业科技创新、人才培养和技术推广体系逐步完善,为冷水渔业转型升级发展提供人才和技术保障。成立水产技术服务专家组,制作发布水产养殖技术知识、开展现场培训等,指导渔业生产、稳定生产规模、提升养殖技术,提高渔业从业人员专业素质和服务水平。
相关附件:
-
扫一扫在手机打开当前页
