一.申报时间
2026年月度调查单位审核工作在2至12月开展。2月,省级调查单位审核工作截止时间为1月31日;3至12月,省级调查单位审核工作截止时间为当月15日。
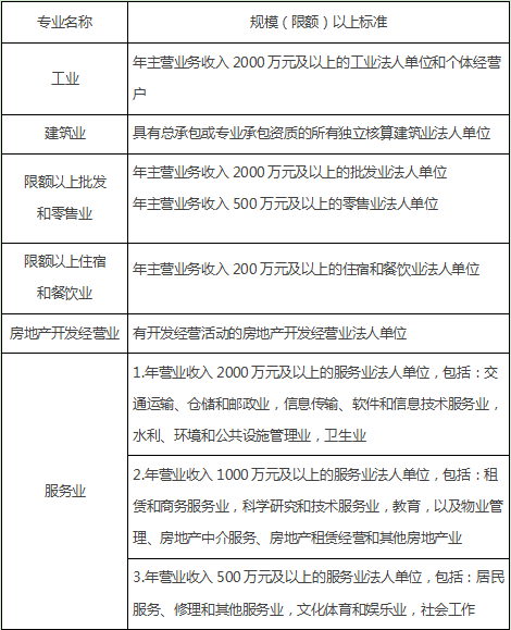
二.申报范围

三.申报材料
(一)、工业
1.《一套表调查单位年/月度纳入申报表》;
2.营业执照(证书)复印件(已经共享“五证合一”相关部门信息,并能直接利用该信息验证企业身份的地区,可免于提供营业执照(证书)复印件);
3.截至申报期最近1个月加盖单位公章(或财务专用章)的《利润表》复印件;
4.打印税务网上申报系统下载的《增值税纳税申报表》并加盖单位公章,或打印税务网上申报系统查询的《增值税纳税申报表》整屏截图(带查询页面的完整表)并加盖单位公章,若新开业(投产)单位成立时间超过三年(含当前申报年份),需提供自企业成立以来,含各年份当年累计营业收入情况的《增值税纳税申报表》等可证实企业开业投产时间的相关材料,同时附加企业关于开业投产时间的说明(加盖企业公章);
5.加盖单位公章的《增值税纳税申报表附列资料(表一)》;
6.企业生产经营场地入口的实地彩色清晰照片(需有企业名称的挂牌),生产加工现场的设备彩色清晰照片(需能直观、准确判断企业主营业务活动的主要生产设备照片);
7.《规模以上工业企业纳统统计数据真实性承诺书》;
8.新开业(投产)单位还需提供发展改革委(经信委或工信委)对建设项目的批复(或备案)文件复印件;
9.“规下升规上”企业还需提供同期分月产值、收入数据。
(二)、建筑业
1.《一套表调查单位年/月度纳入申报表》;
2.营业执照(证书)复印件(已经共享“五证合一”相关部门信息,并能直接利用该信息验证企业身份的地区,可免于提供营业执照(证书)复印件);
3.带有“建筑业企业资质证书”字样和住建部门公章页面的建筑业企业资质证书复印件;
4.近1年《增值税纳税申报表》并加盖单位公章,可打印税务网上申报系统查询的《增值税纳税申报表》整屏截图(带查询页面的完整表)并加盖单位公章;
5.《增值税纳税申报表附列资料(表一)》并加盖单位公章。
(三)、批发和零售业
1.《一套表调查单位年/月度纳入申报表》;
2.营业执照(证书)复印件(已经共享“五证合一”相关部门信息,并能直接利用该信息验证企业身份的地区,可免于提供营业执照(证书)复印件);
3.截至申报期最近1个月加盖单位公章(或财务专用章)的《利润表》复印件(若无月度表,则提供最近1个季度的报表复印件);
4.打印税务网上申报系统下载的《增值税纳税申报表》并加盖单位公章,或打印税务网上申报系统查询的《增值税纳税申报表》整屏截图(带查询页面的完整表)并加盖单位公章;
打印《增值税纳税申报表附列资料(表一)》并加盖单位公章,没有《增值税纳税申报表附列资料(表一)》的单位,需就本单位从事活动的行业归属(属于批发业或是零售业)提供说明并加盖单位公章。
(四)、住宿和餐饮业
1.《一套表调查单位年/月度纳入申报表》;
2.营业执照(证书)复印件(已经共享“五证合一”相关部门信息,并能直接利用该信息验证企业身份的地区,可免于提供营业执照(证书)复印件);
3.截至申报期最近1个月加盖单位公章(或财务专用章)的《利润表》复印件(若无月度表,则提供最近1个季度的报表复印件);
4.打印税务网上申报系统下载的《增值税纳税申报表》并加盖单位公章,或打印税务网上申报系统查询的《增值税纳税申报表》整屏截图(带查询页面的完整表)并加盖单位公章。
(五)、房地产开发经营业
1.《一套表调查单位年/月度纳入申报表》;
2.营业执照(证书)复印件(已经共享“五证合一”相关部门信息,并能直接利用该信息验证企业身份的地区,可免于提供营业执照(证书)复印件);
3.具有房地产开发经营业资质的房地产开发经营业法人单位还需提供房地产开发企业资质证书复印件。
(六)、服务业
1.《一套表调查单位年/月度纳入申报表》;
2.营业执照(证书)复印件(已经共享“五证合一”相关部门信息,并能直接利用该信息验证企业身份的地区,可免于提供营业执照(证书)复印件);
3.截至申报期最近1个月加盖单位公章(或财务专用章)的《利润表》复印件;
4.打印税务网上申报系统下载的《增值税纳税申报表》并加盖单位公章,或打印税务网上申报系统查询的《增值税纳税申报表》整屏截图(带查询页面的完整表)并加盖单位公章;
5.加盖单位公章的《增值税纳税申报表附列资料(表一)》(小规模纳税人免此项),没有《增值税纳税申报表附列资料(表一)》的单位,需附证明材料;利润表营业收入和增值税纳税申报表中销售额不一致需要提供说明材料并加盖单位公章(或财务专用章);
6.调查单位主要业务活动说明(按营业收入所占比重从大到小顺序填写),并加盖企业公章;
7.营业执照成立日期早于上年第四季度的法人单位,还需提供上年第四季度或当年开始营业的相关证明材料。
(七)、其他有5000万元及以上在建项目的法人单位
1.《一套表调查单位年/月度纳入申报表》;
2.营业执照(证书)复印件(已经共享“五证合一”相关部门信息,并能直接利用该信息验证企业身份的地区,可免于提供营业执照(证书)复印件);
3.证明项目计划总投资的材料(审批核准备案文件,或可行性研究报告,或购置合同);
4.证明项目开工的材料(施工合同和施工照片/购置证明材料和设备照片)。